公司新聞
發布時間:2024-03-15 | 點擊率:
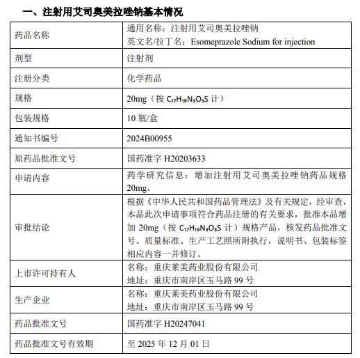
近日,重慶萊美藥業股份有限公司(以下簡稱“公司”)收到國家藥品監督管理局核準簽發的注射用艾司奧美拉唑鈉(20mg)《藥品補充申請批準通知書》,通知書編號:2024B00955。在原批準40mg規格基礎上增加20mg規格,核發藥品批準文號。

關于注射用艾司奧美拉唑鈉
艾司奧美拉唑是奧美拉唑的單一左旋異構體,具有快速、持久、穩定抑酸的特點,注射用艾司奧美拉唑鈉主要用于:1、作為當口服療法不適用時,胃食管反流病的替代療法;2、用于口服療法不適用的急性胃或十二指腸潰瘍出血的低危患者(胃鏡下Forrest分級IIc-III);3、用于降低成人胃和十二指腸潰瘍出血內鏡治療后再出血風險;4、預防重癥患者應激性潰瘍出血。
目前國內已上市主要劑型有腸溶片、腸溶膠囊及注射劑。該藥最先由瑞典AstraZeneca AB公司研制,2000年口服劑型在瑞典上市,2003年注射劑型上市。2007年,原研AstraZeneca AB的注射用艾司奧美拉唑鈉在中國批準上市,商品名為“耐信/Nexium”,規格為40mg。目前國內注射用艾司奧美拉鈉上市規格為20mg 、40mg。
本次公司獲得注射用艾司奧美拉唑鈉(20mg)《藥品補充申請批準通知書》,可以更好滿足臨床不同用藥量需求,提升市場競爭力,有利于該產品未來的銷售工作開展。